断奶,是宝宝成长路上的一座重要里程碑,也是妈妈们需要精心应对的一个挑战。很多妈妈一提到断奶就发愁,担心宝宝哭闹不止,害怕自己涨奶难受,更怕影响宝宝的健康和安全感。其实,只要掌握了正确的方法和时机,断奶可以是一段温馨而顺利的过渡。今天,我们就来聊聊“无痛断奶”的两个实用方法和六大注意事项,帮助妈妈们轻松度过这个特殊时期。

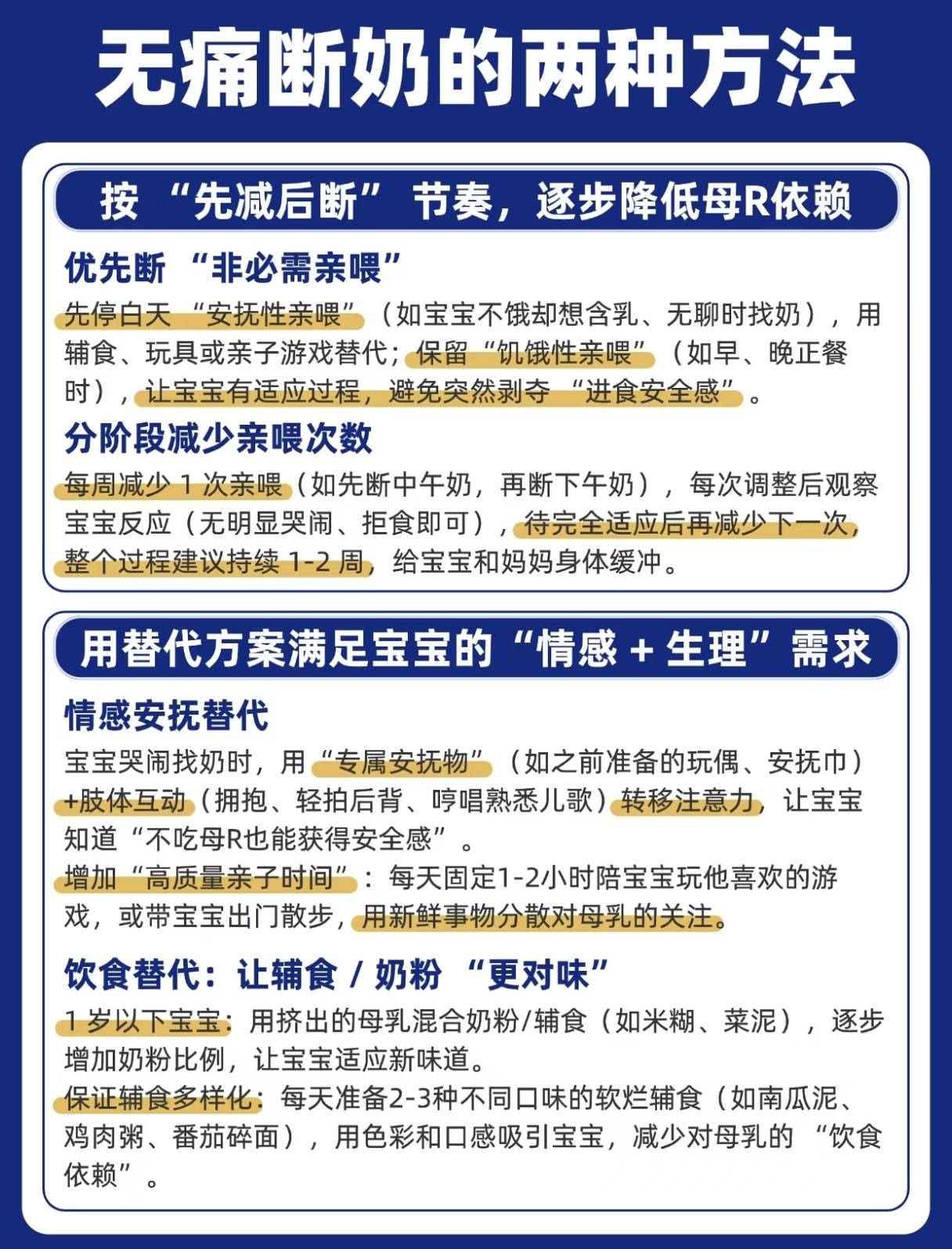
首先,我们要明白,断奶不是一蹴而就的事情,而是需要按照“先减后断”的节奏,逐步降低宝宝对母乳的依赖。这就像是给宝宝的饮食习惯做一次温柔的“大调整”。我们可以优先从那些“非必需”的亲喂环节开始,比如白天宝宝明明不饿,却只是想含着乳头找安慰的时候,或者无聊时习惯性地找奶喝。这时候,妈妈们可以尝试用辅食、有趣的玩具,或者陪宝宝玩一些亲子游戏来转移他的注意力。
接下来,我们可以分阶段来减少亲喂的次数。比如,第一周可以试着把中午那顿奶断掉,用配方奶或者辅食来代替。调整之后,要密切观察宝宝的反应,只要他没有明显的哭闹或者拒食,就说明适应得不错。等他完全习惯了没有中午这顿母乳后,我们再考虑减少下一次,比如下午的那顿。

除了调整喂养方式,我们还需要用替代方案来满足宝宝的情感和生理需求。当宝宝因为想吃奶而哭闹时,妈妈们可以拿出之前准备好的“专属安抚物”,比如他特别喜欢的玩偶或者安抚巾,再加上一些肢体互动,帮助他转移注意力,让他明白,即使不吃母乳,也能获得妈妈的爱和安全感。
在饮食方面,我们也要下点功夫,让辅食和奶粉变得“更对味”。对于一岁以下的宝宝,可以尝试用挤出来的母乳混合配方奶或者辅食,比如米糊、菜泥等,逐步增加奶粉的比例,让宝宝慢慢适应新的味道。同时,保证辅食的多样化,每天准备两到三种不同口味的软烂食物,像南瓜泥、鸡肉粥、番茄碎面等,用丰富的色彩和口感来吸引宝宝,减少他对母乳的“饮食依赖”。

当然,选对断奶的时机也至关重要。尽量避免在夏季断奶,因为天气炎热,宝宝的消化功能会相对减弱,容易出现腹泻等不适。一般来说,从八到十个月开始过渡,到十二个月左右完成断奶是比较合适的。而且,断奶要循序渐进,逐渐增加奶粉的喂养,减少喂奶的次数,切忌突然完全断掉,否则宝宝可能会食欲下降,体重减轻。
断奶不仅是生理上的改变,更是心理上的过渡。妈妈们要多陪伴宝宝,可以通过家人的协助,或者带宝宝进行一些户外活动来分散他的注意力,给予他足够的心理安抚。随着喂奶次数的减少,乳汁分泌会逐渐减少,但可能会出现乳房胀痛的情况,这时候可以进行热敷按摩,并调整自己的饮食,保持营养均衡,帮助身体顺利过渡。

断奶是一场爱与智慧的考验,只要妈妈们用对方法,保持耐心和细心,就能和宝宝一起顺利度过这个成长的转折点,迎接更加丰富多彩