断奶,是每个妈妈和宝宝会经历的里程碑。它不是告别,而是从依赖母乳到多样食物的温柔过渡。对于新手妈妈来说,这可能是一段焦虑的旅程:何时断奶最合适?宝宝哭闹怎么办?妈妈胀奶怎么处理?事实上,断奶没有标准答案和时间表,更像是一场需要耐心、智慧和爱的“双向奔赴”。方法得当,断奶可以轻松、自然,甚至温馨。

母乳是宝宝半岁内最佳的天然食物,世卫组织和美国儿科协会建议纯母乳喂养至6个月。断奶时机需依据宝宝和妈妈双方的意愿而定。有的宝宝1岁左右对辅食产生兴趣,母乳不再是唯一营养来源;而有的宝宝则对妈妈乳房依赖较强,断奶需更长时间。自然离乳大多在2岁左右,但并非硬性规定,关键在于妈妈和宝宝是否都已准备好。
那么,如何判断宝宝已经准备好断奶了呢?其实,宝宝会用行动给出信号。比如,他已经能从多样化的辅食中获取所需营养,对母乳的兴趣逐渐降低;或者,他晚上频繁醒来找奶,但其实并不是真的饿,只是想通过吸吮获得安慰。这些,都是断奶的“信号灯”。当然,妈妈的身体状况也是重要考量。如果奶水日渐减少,难以满足宝宝成长所需,或者妈妈因为哺乳感到身心疲惫,都可以考虑适时断奶。

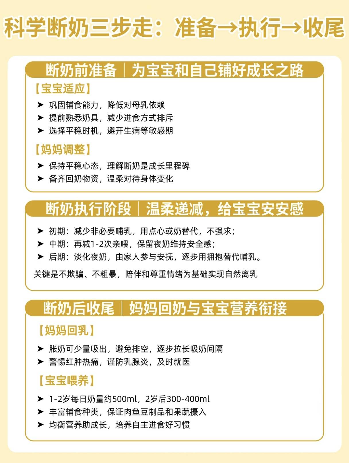
断奶前的准备至关重要。对宝宝来说,提前适应奶瓶和杯子等工具,减少对母乳的依赖。妈妈可以让家人参与喂养,让宝宝习惯他人的陪伴。选择平稳的时机进行断奶,避开宝宝生病、出牙或换环境等敏感期。对妈妈而言,调整心态同样重要,断奶是宝宝成长的标志。保持积极心态,准备好吸奶器、回奶茶和舒适内衣,温柔对待身体变化。
断奶的过程,要遵循“温柔递减”的原则。初期,可以先减少非必要的哺乳,比如白天的安抚性喂奶,用点心、玩具或陪伴来替代。中期,再减少1-2次亲喂,但保留夜奶,以维持宝宝的安全感。后期,逐步淡化夜奶,由家人参与安抚,用拥抱、讲故事等方式替代哺乳。不要在乳头上涂抹刺激性物质,也不要突然消失,让宝宝在不知情的情况下断奶。陪伴和尊重情绪,是实现自然离乳的基础。

断奶后的收尾工作,同样不容忽视。妈妈可能会经历胀奶、乳房胀痛等不适,这是正常的生理反应。可以通过少量吸出、避免排空、逐步拉长吸奶间隔等方式缓解。如果出现红肿热痛,要警惕乳腺炎,及时就医。对于宝宝来说,断奶后要保证每日奶量,1-2岁宝宝每日奶量约500ml,2岁后300-400ml。同时,要丰富辅食种类,保证肉、鱼、豆制品和果蔬的摄入,均衡营养助成长。
断奶,是宝宝人生中的一个重要转折点,也是妈妈的一次成长。它不需要惊天动地,也不需要痛苦挣扎。记住,断奶不是结束,而是新的开始——宝宝将学会独立进食,妈妈也将迎来更自由的生活。愿每一位妈妈和宝宝,都能在断奶的过程中,收获成长,收获爱。