您的位置:首页 > 育儿 > 宝宝护理 > 宝宝喂养 >

宝宝喝完奶必须拍嗝吗?新手爸妈必看的拍嗝全攻略

发布时间:2026-02-24 09:06
标签: 宝宝打隔
对于初为人父母的你来说,宝宝的一举一动都牵动着你的心。...

对于初为人父母的你来说,宝宝的一举一动都牵动着你的心。喂奶后是否需要拍嗝及如何拍嗝,是新手爸妈常见的困惑。看着怀里的宝贝,你可能会犹豫:要不要竖起来拍?不拍会有什么影响?拍久了不打嗝怎么办?别急,让我们一起解开这些疑惑。

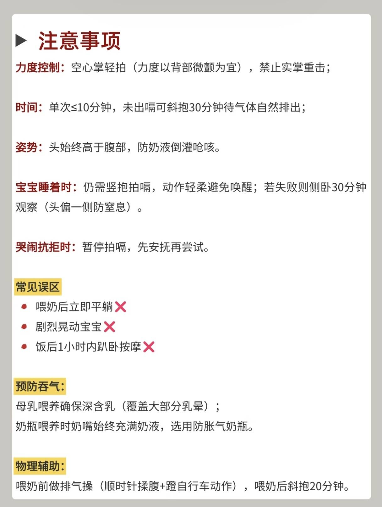
首先,给宝宝拍嗝不是硬性规定,而是帮助他们更舒适的方法。宝宝的胃部尚未成熟,喝奶时容易吞入空气,可能导致溢奶、吐奶或胀气。拍嗝的目的是排出这些空气。

宝宝喝完奶必须拍嗝吗?新手爸妈必看的拍嗝全攻略

那么,是不是每次喝完奶都必须拍嗝呢?一般建议每次都拍,尤其是0-6个月的宝宝。如果宝宝吃奶急促或吃完后烦躁不安,更需拍嗝。但如果宝宝吃奶平稳,情绪愉快,无不适迹象,可观察不必强求。特别注意,宝宝睡着且睡得很香时,不必弄醒拍嗝,以免打扰美梦或因哭闹吸入更多空气。

关于拍嗝的时机,有两个黄金时间点。一是在喂奶过程中,如果宝宝吃了一半停下来休息,或者换边时,可以先竖抱起来拍一拍。二是在喂奶结束后,应立即把宝宝竖抱起来,开始拍嗝。通常建议拍5-10分钟,或者直到宝宝打出嗝来。

宝宝喝完奶必须拍嗝吗?新手爸妈必看的拍嗝全攻略

接下来,我们重点介绍三种简单实用的拍嗝方法,你可以根据宝宝的月龄和你的习惯选择最合适的一种。

第一种是竖抱式,这也是最常用、最经典的方法。将宝宝竖直抱起,让他的头轻轻靠在你的肩膀上。一只手稳稳地托住宝宝的臀部和腰部,另一只手握成空心杯状,从宝宝的背部下方开始,有节奏地、由下往上轻轻拍打。这种姿势利用了重力,能有效帮助空气上升排出。

第二种是坐腿式,适合稍微大一点、颈部有了一定支撑力的宝宝。让宝宝背对着你,坐在你的大腿上,身体稍微前倾。用一只手的虎口位置支撑住宝宝的下巴和前胸,确保他的头部高于身体,另一只手同样用空心掌,从下往上轻拍背部。

宝宝喝完奶必须拍嗝吗?新手爸妈必看的拍嗝全攻略

第三种是俯卧式,适合那些不喜欢被竖抱的宝宝。你可以把宝宝面朝下,放在你的双腿上,让他的头部位置略高于胸部。一只手扶住宝宝的腰部和背部,另一只手轻拍或在背部画圈按摩。这个姿势能给宝宝腹部一些温和的压力,有助于排气。

在拍嗝过程中,请保持动作轻柔而有耐心。拍打的力度以能让宝宝感到轻微震动但不哭闹为宜。如果拍了一段时间宝宝没有打嗝,也不要着急,可以尝试变换一种姿势,或者轻轻按摩一下宝宝的腹部。拍完嗝后,建议继续让宝宝保持竖抱姿势15-20分钟,再轻轻将他放下,可以让他右侧卧,这样能进一步减少吐奶的风险。

宝宝喝完奶必须拍嗝吗?新手爸妈必看的拍嗝全攻略

最后,每个宝宝都是独特的,需求和反应不同。随着月龄增长,消化系统完善,6-8个月后吐奶和胀气减少,拍嗝频率可降低。育儿是爱与学习的旅程,用心观察能找到适合宝宝的节奏。希望这些技巧帮助你和宝宝度过平静舒适的喂奶时光。

免责声明:本文仅代表作者个人观点,与好妈妈育儿网无关。其原创性以及文中陈述文字和内容未经本站证实,对本文以及其中全部或者部分内容、文字的真实性、完整性、及时性本站不作任何保证或承诺,请读者仅作参考,并请自行核实相关内容。
  • 宝宝打隔
    该TAG标签没有相关文章
更多

相关推荐